AI enablement
program
Our AI engineers will join your team for a month to help you adopt, optimize, and measure the impact of AI-powered development.
Trusted by 160+ clients
MARKET INSIGHT
Nearly every developer uses AI, yet few companies see faster delivery
FRAGMENTED ADOPTION
Developers experiment with AI tools individually, but what works for one person rarely scales to the whole team.
SHALLOW INTEGRATION
AI stays at the autocomplete level. Few teams connect it with their actual processes, repositories, or documentation.
UNMEASURED IMPACT
Teams experiment freely but rarely track how AI changes velocity or quality, so there’s no data to prove or scale success.
Fast-track your team into AI-powered development
The right AI adoption amplifies your team into a high-performance engine
CURRENT SETUP
Now
Siloed AI experiments - your teams test AI tools individually without a unified strategy, creating inconsistent practices and scattered knowledge across departments
Trial-and-error learning - evelopers spend weeks figuring out what works through their own research, slowing down delivery and increasing frustration
Short-term gains only - initial productivity spikes fade as teams hit limitations they can't solve on their own
With AI enablement program
→ AFTER
Accelerated time-to-value - teams start shipping AI-enhanced features in weeks, not months, using approaches tailored to your actual codebase and business context
Standardized best practices - your entire team works from the same proven playbook, ensuring consistent quality and making knowledge transfer seamless across projects
Durable impact - skills and frameworks that stick long after the program ends, so your team keeps improving and adapting as AI capabilities evolve
Scalable AI capability- proven patterns that work for your first project become the foundation for rolling out AI across your entire organization
What you can expect
Impact of our internal
AI-enablement program
01
30% ↗
Faster delivery
(metric: Lead Cycle)
02
200% ↗
AI usage saturation
(from 20 to 180 licences)
03
50
AI-enabled projects
(scaled from 5 in pilot)
Powered by our AI-Enabling Team
Hands-on
enablement
TSH experts join your dev team
for 30 days to help it adopt AI in real delivery contexts.
Pair programming
Delivering task together to model best practices
On-the-job shadowing
Learning by doing within your real projects
Repo & environment setup
Configuring tools for AI-assisted workflows
Metrics and monitoring
Defining and tracking adoption and performance
Champion coaching
Training your internal AI advocates
Ad-hoc consultation
Support when challenges occur
How it works
- 1
Discovery & setup (~1 week)
Understand your current workflow, AI usage, and blockers.
→ Team structure & sentiment check
→ Tooling & environment setup
→ Identify high-impact use cases
- 2
Kickoff & game plan (~1 week)
Define what success looks like and how we’ll measure it.
→ Goals, roles, and ownership
→ AI maturity baseline
→ Enablement roadmap for the month
- 3
Hands-on enablement (~2 weeks)
We work side by side with your team on real-world tasks.
→ Pair programming & code review with AI
→ Repo & workflow optimization
→ AI champions coaching
→ Ad-hoc consultations and shadowing
- 4
Review & scale (~1 week)
Measure progress and set up for long-term success.
-> Delivery metrics and performance summary
-> Best practices documentation
-> Recommendations for wider rollout
Want to hear more?
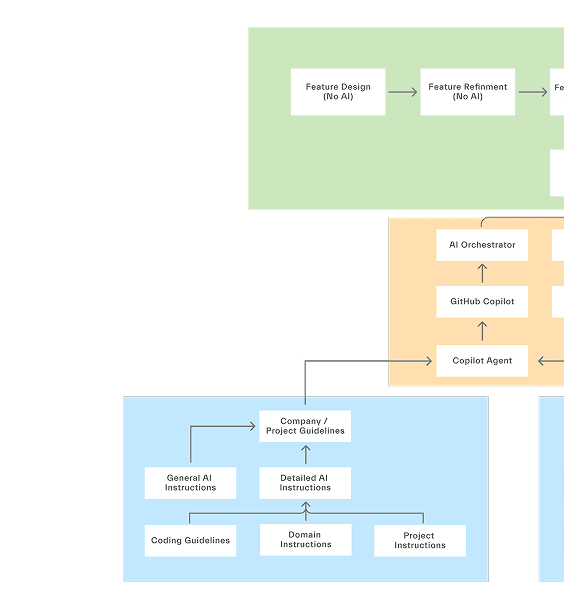
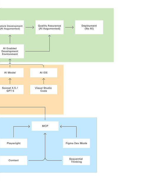
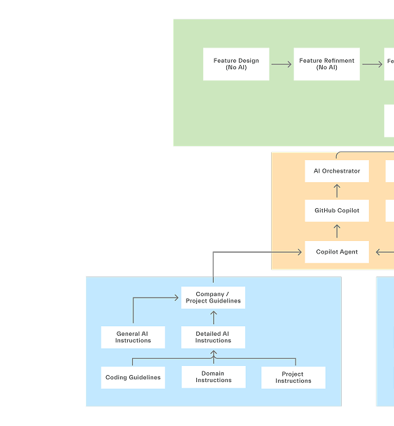
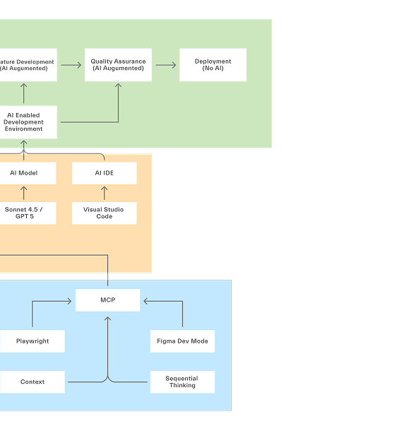
AI-enabled project - AI detailed instructions
AI-enabled project - AI detailed instructions
BOOK → FREE
CONSULTATION
Move from “How” to “Go”. Get free consultation.
Proven Results
4.8 / 5
★★★★★
impartial reviews on clutch.co
Our experience
in implementing AI
Check our clients’ outcomes
from AI projects
Check our clients’ outcomes
from AI projects
Clients
about us
CTOs and PMs love working with us.
They stay for years.
CTOs and PMs love working with us.
They stay for years.
Get in touch
with our expert
Your personal data will be processed in order to handle your question, and their administrator will be The Software House sp. z o.o. with its registered office in Gliwice. Other information regarding the processing of personal data, including information on your rights, can be found in our Privacy Policy.
Get in touch
with our expert

Adam Polak
Chief Technology Officer









